近日,黑龍江省社會科學優秀成果評獎委員會辦公室公布了第十九屆社會科學優秀成果評獎結果,本次評獎經過個人申報、學校初評、分類復評、總審終評、結果公示等程序,最終評選出一等獎、二等獎、三等獎、佳作獎共557項。
黑龍江大學共有106項科研成果獲獎,占比全省的19%,居全省第一位,其中,一等獎16項,占比全省的32%;二等獎19項,占比全省的24%;三等獎37項,占比全省的19%;佳作獎34項,占比全省的15%。
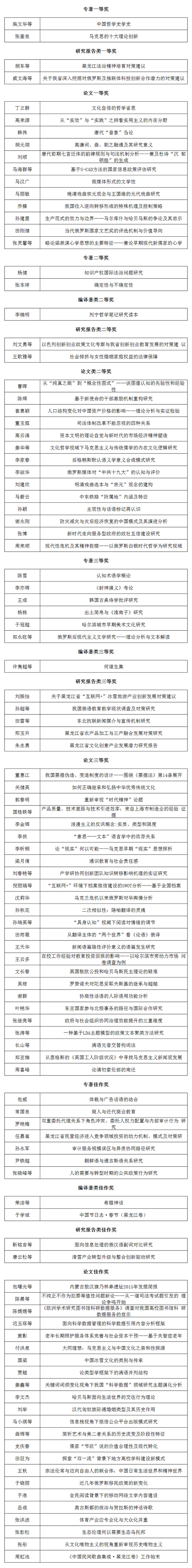
黑龍江省第十九屆社會科學優秀成果獎黑龍江大學獲獎名單

省社科獎每兩年評一次,我校連續五屆10年獲一等獎數量均占全省總數的三分之一左右,總獲獎次數連續多年全省第一,并有遞增趨勢。未來,學校將一如既往地不斷加強面向科研教師隊伍的服務和引導,注重科研成果培育,鼓勵科研創新產出。希望廣大教師和科研人員再接再厲,推動黑龍江大學的人文社會科學研究水平更進一步,再上臺階。(社會科學處供稿)